Compatible with PD and QC quick charging electric input single-lithium battery 2A charging IC solution
- 2023-05-12 15:13:17
- lu Original
- 1294
1 Circuit board PCB description:
1.1 Name: Compatible with PD and QC quick chargingelectric input single-lithium battery 2A charging IC solution
1.2 Applications:Convenient charging devices, etc.
1.3 Battery pack: 3.7V lithium battery pack,multiple parallel or single series connection, full 4.2V
1.4 Input voltage: 5V-9V( When charging, the light will be on, and when it is fully charged,the light will turn, and the light will flash without connecting the battery)
1.5 Max charging current : 2A
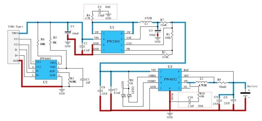
1.6 Introduction to Chip Functions :
1, Lithium battery charging circuit: PW4052
PW4052 Lithium battery charge management chip, Up to 2.5A charging current, switching type high efficiency, support1 lithium battery charging。
2, DC-DC synchronous step-down circuit:PW2303
PW2303 Synchronous Buck Chip, Input24V-5V, output 5V, up to 3A, characterized by voltage step-down voltagedifference is very low, and high efficiency。
3, USB C port PD fast charge Protocol chip: PW6605
PW6605 is a PD/QC fast charging protocol chip, SINK terminal, responsible for protocol communication PD charger tooutput its specified voltage
2, Circuit diagram :
PCB layout from the circuit diagram: signal circuit+ power circuit ;
The input and output capacitors of the powercircuit must be close to the chip pins or inductors, the closer the better.
Note 1: The thick blue line is the power alignment, the layout should bewide, the SW pin is the switch radiation is large, the layout is wide and thearea is small.
Note 2: The red thick line is the powerground, the main points of the drawing board: to be wide, the shorter thedistance between the connecting loops at each point, the more holes are punchedin the ground
3 , PCB diagram and 3D display diagram
4 , BOM Material List .
|
Comment |
Designator |
Footprint |
Quantity |
|
100uF 25V 6.3*7.7mm Electrolytic capacitance |
C1 |
6.3*7.7mm |
1 |
|
0603 25V 0.1uF |
C2, C7 |
0603A |
2 |
|
470uF 16V 8*10mm Electrolytic capacitance |
C3 |
8*10mm |
1 |
|
0603 50V 220PF |
C4 |
0603A |
1 |
|
0603 25V 1uF |
C5 |
0603A |
1 |
|
0805 25V 22UF |
C6, C8, C9 |
0805C |
3 |
|
0603 25V 2.2nF |
C10 |
0603A |
1 |
|
Plug-in ring type iron-silicon aluminum 47UH, Wire diameter above 0.7 |
L1 |
DIP |
1 |
|
Integrated molded inductor 0650-4.7UH |
L2 |
SMD |
1 |
|
0603 LED Red |
LED1 |
0603A |
1 |
|
0603 LED Green |
LED2 |
0603A |
1 |
|
0603 1% 100K |
R1 |
0603SL |
1 |
|
0603 1% 24.9K |
R2 |
0603SL |
1 |
|
0603 5% 4.7R |
R4 |
0603SL |
1 |
|
0603 1% 6.8K for input 9V,or 120K for input12V |
R5 |
0603SL |
1 |
|
0603 5% 10k |
R6 |
0603SL |
1 |
|
1206 1% 25mR |
R7 |
1206R |
1 |
|
0603 5% 1k |
R8 |
0603SL |
1 |
|
1206 1% 50mR |
R9 |
1206R |
1 |
|
0603 1% 10R |
R10 |
0603SL |
1 |
|
0603 5% 1K |
R3 |
0603SL |
1 |
|
PW2303 PWCHIP Buck Chips |
U1 |
SOP8 |
1 |
|
USB type C 16PIN |
USB1 |
USB |
1 |
|
PW4052 PWCHIP micro-charge chip |
U3 |
ESOP8 |
1 |
|
PW6605 PWCHIP Micro Fast Chips |
U2 |
ESOP10 |
1 |
