PCB design scheme
1196
2023-05-23
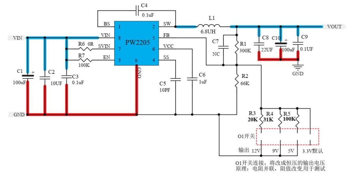
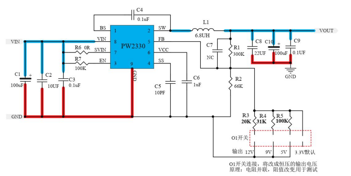
Single-cell and two-cell lithium battery boost 12V or 9V, 1A to 3A circuit board, PW5012-Module 76
1.1 Name: Single-cell and two-cell lithium battery boost 12V or 9V, 1A to 3A circuit board, PW50121.2 Application: Boo...
993
2023-05-23
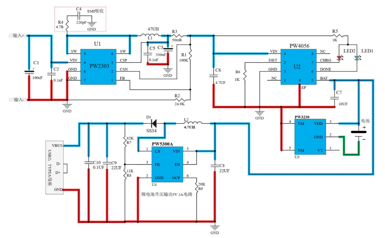
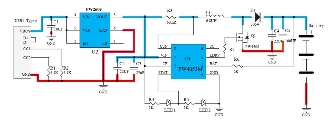
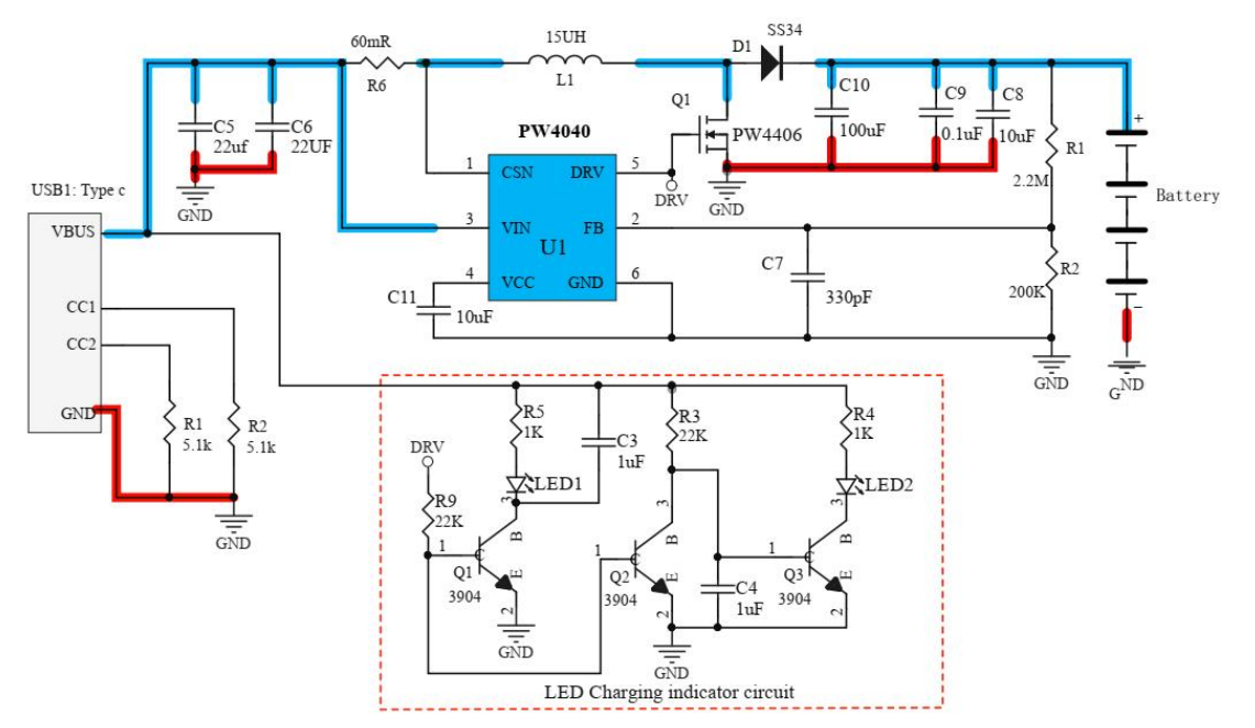
Two-cell series lithium battery charging and discharging board, 5V2A input charging and boost output 12V2A-Module 129
1.1 Name: Two-cell series lithium battery charging and discharging board, 5V2A input charging andboost output 12V2A1...
944
2023-05-23
Two-cell series lithium battery charging and discharging board, 5V2A input charging and boost output 12V2A-Module 126
1.1 Name: Two-cell series lithium battery charging and discharging board, 5V2A input charging andboost output 12V2A1...
1028
2023-05-15
36V withstand voltage input overvoltage protection module, 6.1V, small chip version-Module 158
1.1 Name: 36V withstand voltage input overvoltage protection module, 6.1V, small chip version1.2 Application: USB char...
997
2023-05-15
PW2609A Input Overvoltage Protection Module with 36V Voltage Endurance, 6.1V and 12V Protection Point-Module 157
1.1 Name: PW2609A Input Overvoltage Protection Module with 36V Voltage Endurance, 6.1V and12V Protection Point1.2 Ap...
1190
2023-05-15
PW1558, a voltage-resistant, 3V-20V input current limiting and overvoltage protection chip template, with a range of 1A-5A-Module 156
1.1 Name: PW1558, a voltage-resistant, 3V-20V input current limiting and overvoltage protectionchip template, with a r...
1005
2023-05-15
PW2602C, a 32V voltage-tolerant, 5V input current limiting chip template, with a range of 0.2A-2A and input re-power-on feature.-Module 155
1.1 Name: PW2602C, a 32V voltage-tolerant, 5V input current limiting chip template, with a rangeof 0.2A-2A and input r...
1009
2023-05-15
PW1515, a 32V voltage tolerant, 5V input current limiting and overvoltage protection chip template, with a range of 0.5A-1.5A-Module 154
1.1 Name: PW1515, a 32V voltage tolerant, 5V input current limiting and overvoltage protectionchip template, with a ra...
973
2023-05-15
PW1555 3.3V, 5V, 12V triple input, 1A-4A current limiting chip module with output short circuit protection-Module 153
1.1 Name: PW1555 3.3V, 5V, 12V triple input, 1A-4A current limiting chip module with output shortcircuit protection1...
973
2023-05-15
PW1503 5V Input USB Current Limiting Chip Template, 1A-3A Low Temperature, Output Short Circuit Protection-Module 152
1.1 Name: PW1503 5V Input USB Current Limiting Chip Template, 1A-3A Low Temperature,Output Short Circuit Protection1...
950
2023-05-15
PW1502A USB input current limiting chip module, with 0.5A-1.5A output short-circuit protection-Module 151
1.1 Name: PW1502A USB input current limiting chip module, with 0.5A-1.5A output short-circuitprotection1.2 Applicati...
935
2023-05-15
Two-cell series Lithium Iron Phosphate (LiFePO4) Battery Protection Solution Board, 6A Overcurrent, with Battery Balancing-Module 150
1.1 Name: Two-cell series Lithium Iron Phosphate (LiFePO4) Battery Protection Solution Board, 6AOvercurrent, with Batt...
1022
2023-05-15
Two-cell series lithium iron phosphate battery protection board, 4A overcurrent-Module 149
1.1 Name: Two-cell series lithium iron phosphate battery protection board, 4A overcurrent1.2 Application: 6.4V lithium...
974
2023-05-15
Single-cell 3.2V Lithium Iron Phosphate Battery Protection Board, 4A Overcurrent-Module 148
1.1 Name: Single-cell 3.2V Lithium Iron Phosphate Battery Protection Board, 4A Overcurrent1.2 Application: 3.2V lithiu...
1.1 Name: 5S Lithium Battery Protection Board, 10A Overcurrent1.2 Application: 18.5V Lithium Battery Pack: Five 3.7V L...
1.1 Name: Two-cell Lithium Battery Protection Board, 10A overcurrent1.2 Application: 7.4V Lithium Battery Pack: Two 3....
907
2023-05-15
Single-cell lithium battery protection solution board, 4A overcurrent protection-Module 145
1.1 Name: Single-cell lithium battery protection solution board, 4A overcurrent protection1.2 Application: 3.7V lithiu...
950
2023-05-15
5S Lithium Battery Protection Board, 20A Overcurrent, with Battery Balancing Circuit-Module 144
1.1 Name: 5S Lithium Battery Protection Board, 20A Overcurrent, with Battery Balancing Circuit1.2 Application: 18.5V L...
939
2023-05-15
Four-cell series lithium battery protection solution board, 20A overcurrent protection, with battery balancing circuit-Module 143
1.1 Name: Four-cell series lithium battery protection solution board, 20A overcurrent protection,with battery balancin...
912
2023-05-15
Two-cell Lithium Battery Protection Board with 6A Overcurrent and Battery Balancing-Module 142
1.1 Name: Two-cell Lithium Battery Protection Board with 6A Overcurrent and Battery Balancing1.2 Application: 7.4V lit...
1054
2023-05-15
Three-cell lithium battery protection board with 10A overcurrent protection and battery balancing circuit-Module 141
1.1 Name: Three-cell lithium battery protection board with 10A overcurrent protection and batterybalancing circuit1....
1111
2023-05-15
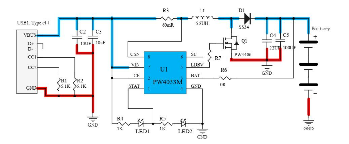
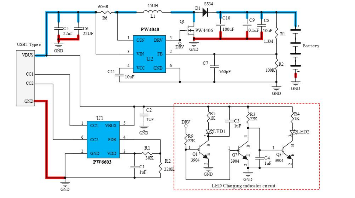
3S Li-ion battery charging and discharging board with 5V2A input and output through USB-C port-Module 140
1.1 Name: 3S Li-ion battery charging and discharging board with 5V2A input and output throughUSB-C port1.2 Applicati...
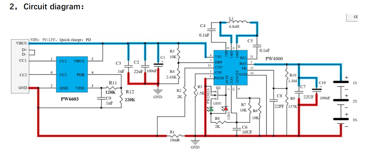
969
2023-05-15
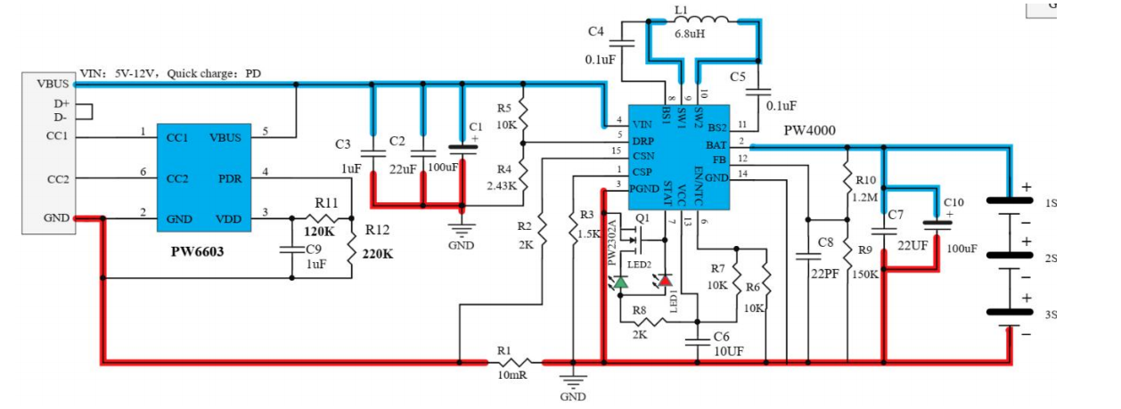
PD and QC Fast Charger 2A Charging Chip Solution for Four Lithium Iron Phosphate Batteries PW4000-Module 139
1.1 Name: PD and QC Fast Charger 2A Charging Chip Solution for Four Lithium Iron PhosphateBatteries PW40001.2 Applic...
976
2023-05-15
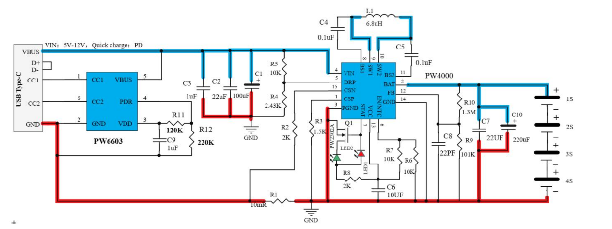
PD and QC Charger 5-9V 2A Charging Chip Solution for Four Lithium Batteries PW4000-Module 138
1.1 Name: PD and QC Charger 5-9V 2A Charging Chip Solution for Four Lithium Batteries PW40001.2 Application: Convenien...
998
2023-05-15
PD and QC fast charger 2A charging chip solution PW4000 for three 9.6V LiFePO4 batteries-Module 137
1.1 Name: PD and QC fast charger 2A charging chip solution PW4000 for three 9.6V LiFePO4batteries1.2 Application: Co...
989
2023-05-15
PD and QC Fast Charging Charger 2A Charging Chip Scheme PW4000 for Three 12.6V Lithium Batteries-Module 136
1.1 Name: PD and QC Fast Charging Charger 2A Charging Chip Scheme PW4000 for Three 12.6VLithium Batteries1.2 Applica...
1094
2023-05-15
PD and QC fast charging charger 2A charging chip solution PW4000 for two 7.2V lithium iron phosphate batteries-Module 135
1.1 Name: PD and QC fast charging charger 2A charging chip solution PW4000 for two 7.2Vlithium iron phosphate batterie...
1146
2023-05-15
PD and QC Fast Charger 2A Boost/Buck Charging Chip Solution Board PW4000 for Two Lithium Batteries-Module 134
1.1 Name: PD and QC Fast Charger 2A Boost/Buck Charging Chip Solution Board PW4000 for TwoLithium Batteries1.2 Appli...
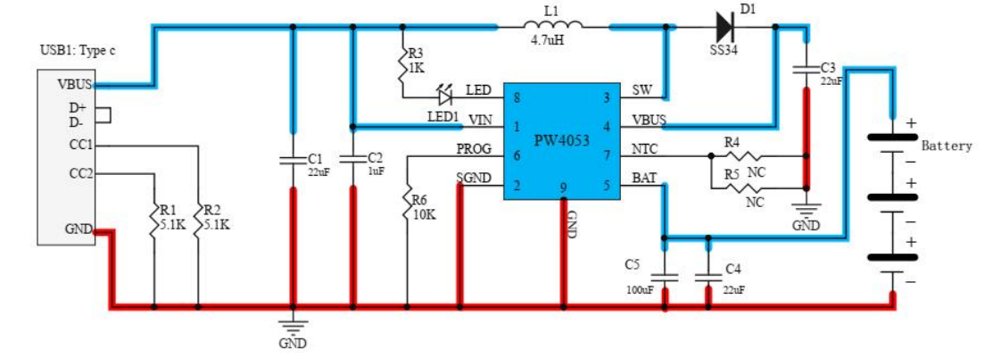
1006
2023-05-15
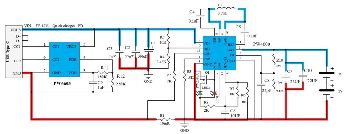
PW4584, 5V 2.4A input, boost charging management board for two-series lithium battery with 6.1V overvoltage protection-Module 133
1.1 Name: PW4584, 5V 2.4A input, boost charging management board for two-series lithiumbattery with 6.1V overvoltage p...
963
2023-05-15
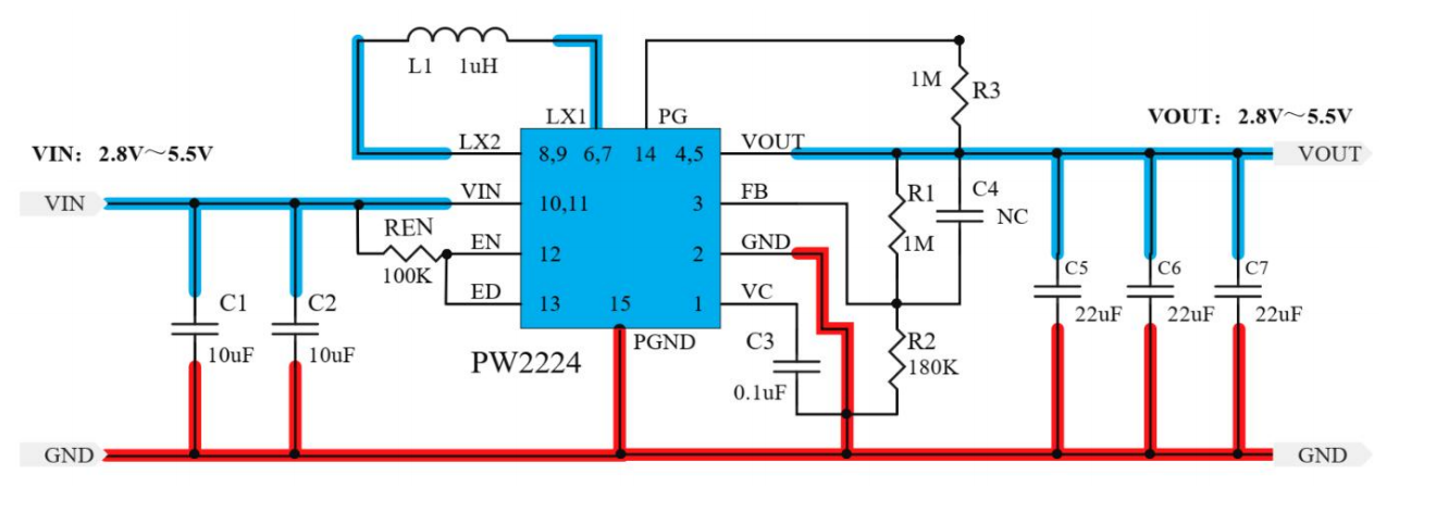
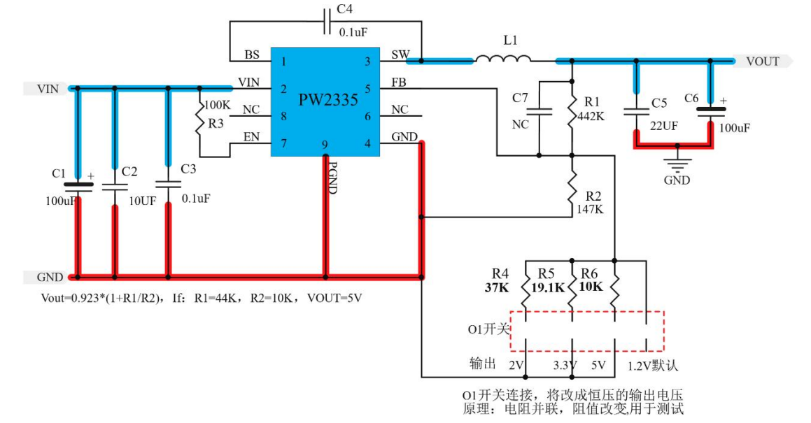
Lithium Battery Boost 3.3V2.4A Circuit Board-Module 132
1.1 Name: Lithium Battery Boost 3.3V2.4A Circuit Board1.2 Application: Boost/buck voltage conversion board1.3 VIN In...
965
2023-05-15
4S Lithium Battery Charging and Discharging Board with 5V2A Input and Output via USB-Module 131
1.1 Name: 4S Lithium Battery Charging and Discharging Board with 5V2A Input and Output viaUSBC 1.2 Application: Conv...
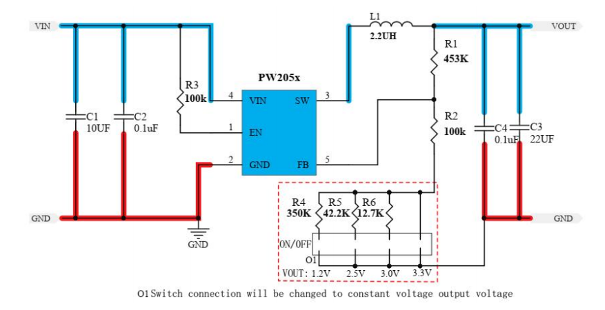
1.1 Name: 1-Cell Boost Circuit Board with PW5103 Chip, EN True Shutdown1.2 Application: Boost voltage conversion board...
1018
2023-05-15
Three-cell series lithium battery charging and discharging board, with 5V2.4A input and output through USB-C port-Module 128
1.1 Name: Three-cell series lithium battery charging and discharging board, with 5V2.4A input andoutput through USB-C ...
958
2023-05-15
5V-12V 2A Fast Charge PD Charging and Discharging Solution for Two Lithium Batteries-Module 127
1.1 Name: 5V-12V 2A Fast Charge PD Charging and Discharging Solution for Two Lithium Batteries1.2 Application: Conveni...
929
2023-05-15
5V-12V 2A Fast Charge PD/QC Charging and Discharging 5V2.4A with Protection Board Scheme for 3S Lithium Battery-Module 125
1.1 Name: 5V-12V 2A Fast Charge PD/QC Charging and Discharging 5V2.4A with Protection BoardSchemefor 3S Lithium Batt...
994
2023-05-15
5V-12V 2A Fast Charging PD/QC Solution for Charging and Discharging Four-Cell Lithium Batteries, with Protection Board-Module 124
1.1 Name: 5V-12V 2A Fast Charging PD/QC Solution for Charging and Discharging Four-Cell LithiumBatteries, with Protect...
1006
2023-05-15
5V-12V 2A Quick Charge PD Charging and Protection Board for a 3-Cell Lithium-ion Battery with 5V 2.4A Output-Module 123
1.1 Name: 5V-12V 2A Quick Charge PD Charging and Protection Board for a 3-Cell Lithium-ion Batterywith 5V 2.4A Output...
958
2023-05-15
Two-series lithium battery charging and discharging board with 5V2A input and output through USB C port-Module 122
1.1 Name: Two-series lithium battery charging and discharging board with 5V2A input and outputthrough USB C port1.2 ...
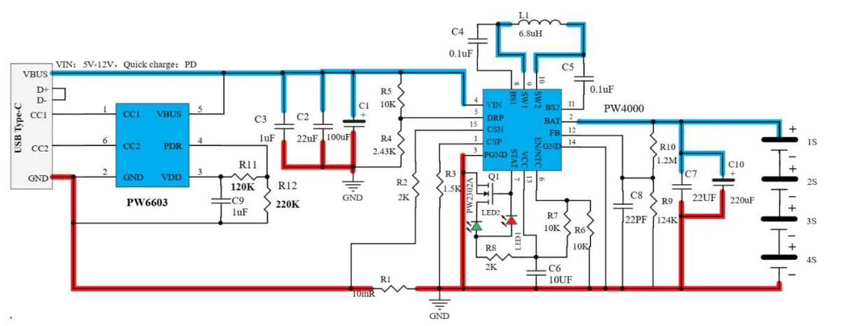
1033
2023-05-15
5V-12V Charging Chip for Four Series Lithium Iron Phosphate Batteries, PW4000 Supports Boost/Buck Fast Charging PD-Module 121
1.1 Name: 5V-12V Charging Chip for Four Series Lithium Iron Phosphate Batteries, PW4000Supports Boost/Buck Fast Chargi...
1109
2023-05-15
5V-12V to 4-series lithium battery charging chip solution PW4000, with USB fast charging input-Module 120
1.1 Name: 5V-12V to 4-series lithium battery charging chip solution PW4000, with USB fastcharging input1.2 Applicati...
1022
2023-05-15
PW4000 Boost/Buck Charging Chip for 5V-12V Input and 3-Cell Lithium Iron Phosphate Battery with Fast Charge PD Support-Module 119
1.1 Name: PW4000 Boost/Buck Charging Chip for 5V-12V Input and 3-Cell Lithium Iron PhosphateBattery with Fast Charge P...
1065
2023-05-15
PW4000 chip for charging 3-cell lithium battery with 5V-12V input voltage and stepup/down capability-Module 118
1.1 Name: PW4000 chip for charging 3-cell lithium battery with 5V-12V input voltage and stepup/down capability1.2 Appl...
1252
2023-05-15
USB Charger with PW4000 Chip for Charging Two 7.2V LiFePO4 Batteries at 5V- 12V2A-Module 117
1.1 Name: USB Charger with PW4000 Chip for Charging Two 7.2V LiFePO4 Batteries at 5V-12V2A1.2 Application: Convenien...
945
2023-05-15
Four-Cell Lithium Battery Charging and Discharging Board with 5V-9V2A Quick Charge QC and PD Input and 5V2.4A Output-Module 116
1.1 Name: Four-Cell Lithium Battery Charging and Discharging Board with 5V-9V2A Quick Charge QCand PD Input and 5V2.4A...
892
2023-05-15
Four-cell series lithium battery charging and discharging board, 5V-9V2A fast charge PD input and 5V2.4A output-Module 115
1.1 Name: Four-cell series lithium battery charging and discharging board, 5V-9V2A fast chargePD input and 5V2.4A outp...
1.1 Name: Four-Cell Series Lithium Battery Charging and Discharging Board, with 5V2A inputand 5V2.4A output, with high...
1009
2023-05-15
Four-Cell Lithium Battery Charging and Discharging Board, with 5V2A Input and 5V2.4A Output-Module 113
1.1 Name: Four-Cell Lithium Battery Charging and Discharging Board, with 5V2A Input and5V2.4A Output1.2 Application:...
1007
2023-05-15
15V-24V Buck Charging and Discharging Board for Three-Series Lithium Batteries, with 5V2.4A Output-Module 112
1.1 Name: 15V-24V Buck Charging and Discharging Board for Three-Series Lithium Batteries,with 5V2.4A Output1.2 Appli...
1206
2023-05-15
Three-Cell Series Lithium Battery Charge and Discharge Board, 5V-9V 2A Fast, Charge PD/QC Input, and 5V 2.4A Output-Module 111
1.1 Name: Three-Cell Series Lithium Battery Charge and Discharge Board, 5V-9V 2A Fast,Charge PD/QC Input, and 5V 2.4A ...
882
2023-05-15
Three-cell series lithium battery charging and discharging board, 5V-9V2A input and 5V output-Module 110
1.1 Name: Three-cell series lithium battery charging and discharging board, 5V-9V2A inputand 5V output1.2 Applicatio...


















































