Compatible with PD and QC fast charger two series 8.4V lithium battery 1A charging board
- 2023-05-12 15:10:36
- lu Original
- 2177
1 Circuit board PCB description:
1.1 Name : Compatible with PD and QC fast charger twoseries 8.4V lithium battery 1A charging board
1.2 Battery pack: 7.4Vlithium battery pack, multiple parallel or two series connection, full 8.4V
1.3 Input voltage: 5V-12V Max charging current : 1A( Whencharging, the light will be on, and when it is fully charged, the light willturn)
1.4 Introduction to ChipFunctions :
1, Lithium battery charging circuit:PW4202
PW4202 Lithium battery charge management chip, Up to 3.5A charging current, switching type high efficiency, support two series lithium battery charging.
2, DC-DC synchronous step-down circuit:PW2303
PW2303 Synchronous Buck Chip, Input 30V-5V, output5V, up to 3A, characterized by voltage step-down voltage difference is verylow, and high efficiency.
3, USB C port PD fast charge Protocol chip: PW6605
PW6605 is a PD/QC fast chargeprotocol chip, SINK terminal, responsible for protocol communication PD chargerto output its specified voltage
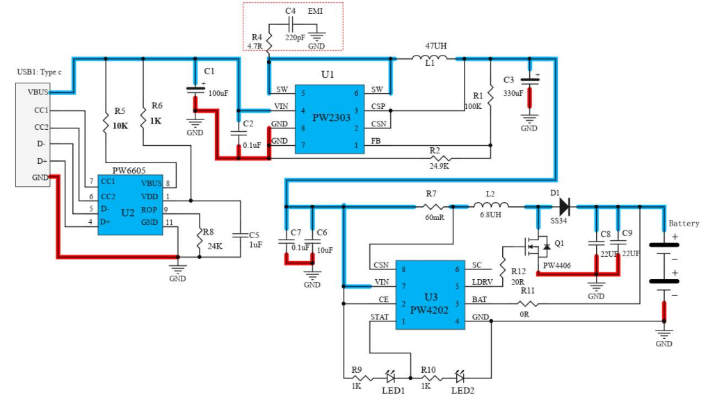
2,
Circuit diagram
:
PCB layout is dividedinto two parts: signal controlcircuit + power circuit
Note 1: The blue thick line is the power trace, the layout should bewide; SW part (The connection point of L2,D1 and Q1 ofPW4202) is not only the power output, but also it is a noise source, the layoutshould be wide and the area should be small.
Note2: The red thick line is the power ground,the main points of the drawing board: to be wide, the shorter the distance between the connecting loops at each point, the more holes are punched in theground. (Input, C1, C2, PW2303 pin 7/8, C3, C7, C6, C8, C9, Q1 and the batteryground)
3, PCB diagram and 3Ddisplay diagram
4 , BOM Material List
Comment
Designator
Footprint
Quantity
100uF 25V 6.3*7.7mm Electrolytic capacitance
C1
6.3*7.7mm
1
0603 25V 0.1uF
C2, C7
0603A
2
330uF 16V 8*10mm Electrolytic capacitance
C3
8*10mm
1
0603 50V 220pF
C4
0603A
1
0603 25V 1uF
C5
0603A
1
0805 25V 22UF
C6, C8, C9
0805C
3
SS34 SMB
D1
SMB
1
Plug-in ring type iron-silicon aluminum 47UH,Wire diameter above 0.7
L1
DIP
1
Integrated molded inductor 0650-6.8UH
L2
SMD
1
0603 LED Red
LED1
0603A
1
0603 LED Green
LED2
0603A
1
PW4406 PWCHIP MOS tube
Q1
SOP8
1
0603 1% 100K
R1
0603SL
1
0603 1% 24.9K
R2
0603SL
1
0603 5% 4.7R
R4
0603SL
1
0603 1% 10k
R5
0603SL
1
0603 5% 1k
R6
0603SL
1
1210 1% 60mR
R7
1206R
1
0603 1% 6.8K for input 9V,or 24K for input 12V
R8
0603SL
1
0603 5% 1k
R9, R10, R12
0603SL
3
0603 1% 0R
R11
0603SL
1
PW2303 PWCHIP Buck chips
U1
SOP8
1
PW4202 PWCHIP charge chips
U3
SOP8
1
PW6605 PWCHIP Fast Chips
U4
ESOP10
1
USB TYPE C 16PIN
USB1
USB
1
