5V input boost 7.2V two series lithium iron phosphate battery 1A charging board
- 2023-05-12 15:10:10
- lu Original
- 2042
1 Circuit board PCB description:
1.1 Name : 5V input boost 7.2Vtwo series lithium iron phosphate battery 1A charging board
1.2 Applications:Convenient charging devices, etc.
1.3 Battery pack: 3.2Vlithium battery pack, two series 3.2V lithium battery , full 8.4V
1.4 Input voltage: 5V( When charging, the light will be on, and when it is fully charged,the light will turn)
1.5 Max charging current: 1A
1.6 Introduction to Chip Functions :
1, Lithium battery charging circuit:PW4040
PW4040 Lithium battery charge management chip, Up to 3.5A charging current, adjustable output charging voltage,support wide input voltage
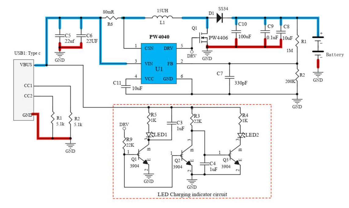
2, Circuit diagram :
PCB layout is divided into two parts: signal controlcircuit + power circuit
Note 1: The blue thick line is the power trace, the layout should be wide,; SW part (Q1, D1, L1 three devices connected) is not only the poweroutput, but also it is a noise source, the layout should be wide and the area shouldbe small.
Note 2: The red thick line is the power ground, the main points of the drawing board: to bewide, the shorter the distance between the connecting loops at each point, the more holes are punched in the ground.(input, C5, C6, C10, C9, C8,Q1 and battery ground)
3, PCB diagram and 3Ddisplay diagram
4 , BOM Material List .
|
Comment |
Designator |
Footprint |
Quantity |
|
0603 1uF 25V |
C4, C3 |
0603A |
2 |
|
0805 22uF 25V |
C5, C6 |
0805C |
2 |
|
0603 330pF 25V |
C7 |
0603A |
1 |
|
0805 10uF 25V |
C8 |
0805C |
1 |
|
0603 0.1uF 25V |
C9 |
0603A |
1 |
|
100uF 25V SMD Aluminum Capacitors 6.3MM |
C10 |
SMD |
1 |
|
0603 10uF 25V |
C11 |
0603A |
1 |
|
SS34 SMB |
D1 |
SMB |
1 |
|
Integrated molded inductor 0650 15UH |
L1 |
SMD |
1 |
|
LED RED 0603 |
LED1 |
0603A |
1 |
|
MMBT3904 |
Q1, Q2, Q3 |
SOT23-3 |
3 |
|
LED Green 0603 |
LED2 |
0603A |
1 |
|
PW4406 |
Q4 |
SOP8 |
1 |
|
0603 1MR 1% |
R1 |
0603SL |
1 |
|
0603 200K 1% |
R2 |
0603SL |
1 |
|
0603 22K 1% |
R3,R9 |
0603SL |
2 |
|
0603 1K 5% |
R4, R5 |
0603SL |
2 |
|
1210 80mR 1% |
R6 |
1210R |
1 |
|
0603 5.1K 1% |
R1, R2 |
0603SL |
2 |
|
PW4040 |
U1 |
SOT23-6 |
1 |
|
USB TYPE C 16PIN |
USB1 |
USB |
1 |
