5V input boost 14.4V four series LiFePO4 battery 1A charging board
- 2023-05-12 15:09:48
- lu Original
- 444
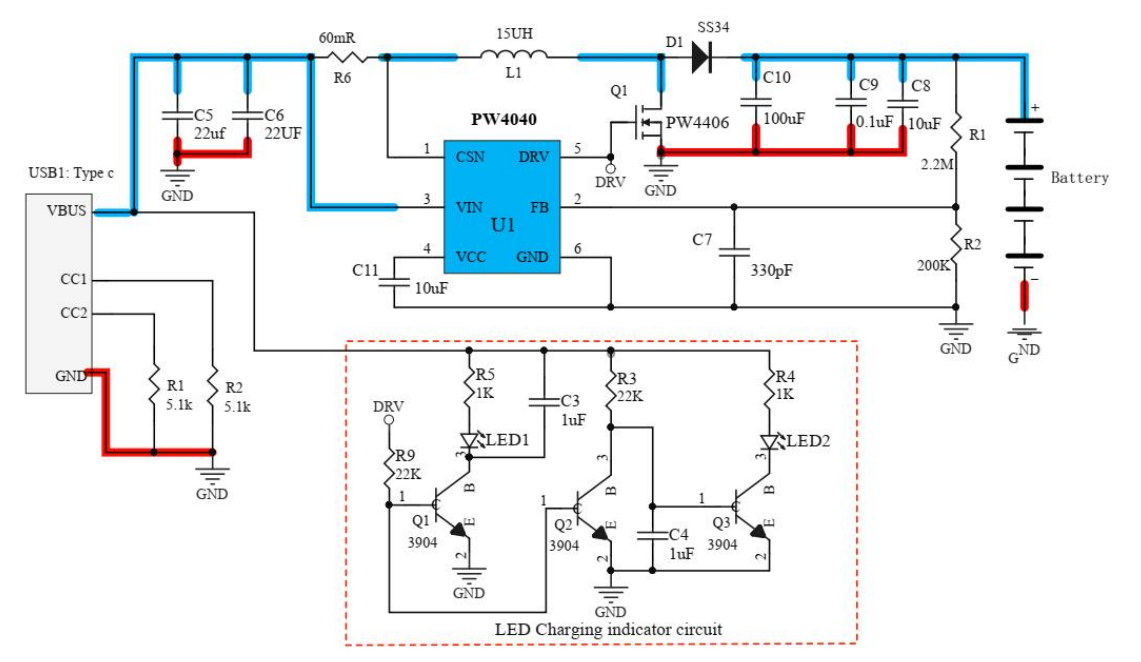
1 Circuit boardPCB description:
1.1 Name : 5V input boost 14.4V fourseries LiFePO4 battery 1A charging board
1.2 Applications: Convenient charging devices, etc.
1.3 Battery pack: 12.8V lithium battery pack,four series 3.2V LiFePO4battery , full 14.4V
1.4 Input voltage: 5V( When charging, the lightwill be on, and when it is fully charged, the light will turn)
1.5 Max charging current: 0.7A
1.6 Introductionto Chip Functions :
1, Lithium battery charging circuit:PW4040
PW4040 Lithium battery charge management chip, Up to 3.5A charging current, adjustable output charging voltage, support wide input voltage
2, Circuit diagram :
PCB layout is dividedinto two parts: signal controlcircuit + power circuit
Note 1: The blue thick line is the power trace, the layout should bewide; SW part (Q1, D1, L1 three devices connected) is not only the power output, but also it is a noise source, the layout should be wide and the area should be small.
Note 2: The red thick line is the power ground, the main points ofthe drawing board: to be wide, the shorter the distance between the connectingloops at each point, the more holes are punched in the ground.(input, C5, C6, C10,C9, C8,Q1 and battery ground)
3, PCB diagram and 3Ddisplay diagram
4 , BOM Material List .
|
Comment |
Designator |
Footprint |
Quantity |
|
0603 1uF 25V |
C4, C3 |
0603A |
2 |
|
0805 22uF 25V |
C5, C6 |
0805C |
2 |
|
0603 300pF 25V |
C7 |
0603A |
1 |
|
0805 10uF 25V |
C8 |
0805C |
1 |
|
0603 0.1uF 25V |
C9 |
0603A |
1 |
|
100uF 25V SMD Aluminum Capacitors 6.3MM |
C10 |
SMD |
1 |
|
0603 10uF 25V |
C11 |
0603A |
1 |
|
SS34 SMB |
D1 |
SMB |
1 |
|
Integrated molded inductor 0850 15UH |
L1 |
SMD |
1 |
|
LED Red 0603 |
LED1 |
0603A |
1 |
|
MMBT3904 |
Q1, Q2, Q3 |
SOT23-3 |
3 |
|
LED Green 0603 |
LED2 |
0603A |
1 |
|
PW4406 |
Q4 |
SOP8 |
1 |
|
0603 2.2MR 1% |
R1 |
0603SL |
1 |
|
0603 200K 1% |
R2 |
0603SL |
1 |
|
0603 5.1k 1% |
R7,R8 |
0603SL |
2 |
|
0603 22K 1% |
R3,R9 |
0603SL |
2 |
|
0603 1K 5% |
R4,,R5 |
0603SL |
2 |
|
1210 60mR 1% |
R6 |
1210R |
1 |
|
PW4040 |
U1 |
SOT23-6 |
1 |
|
USB TYPE C 16PIN |
USB1 |
USB |
1 |
