PW2815 Buck Circuit board
- 2023-05-12 15:05:26
- lu Original
- 467
1, Circuit board PCB description:
1.1 Name : PW2815 Buck Circuit board
1.2 Applications : Voltage buck converter board
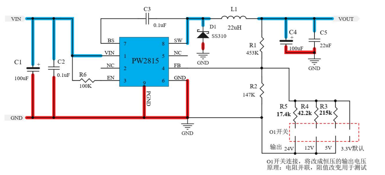
1.3 VIN input voltage : 4.5V-80V
1.4 VOUT output voltage : 5V, 3.3V, 24V, 12V
1.5 Introduction to Chip Functions :
1, Buck chip:PW2815
PW2815 input voltage is 4.5V~80V, you can set the constant voltage output voltage value by R1,R2, current up to 1.5A, package ESOP8.
2 , Circuit diagram:
Note 1: The blue thick line is the power trace, C1,C2 input capacitor and C4,C5 output capacitor must not be omitted. At the same time C1,C2 should be placed next to 1pins, as close as possible..
Note 2: The red thick line is the power ground, the main points ofthe drawing board: to be wide, the shorter the distance between the connecting loops .
3, PCB diagram and 3Ddisplay diagram
4 , BOM Material List .
|
Comment |
Designator |
Footprint |
Quantity |
|
100uF 100V SMD Aluminum Capacitors |
C1 |
SMD |
1 |
|
0.1uF 100V 1206 |
C2 |
0805C |
1 |
|
0.1uF 50V 0603 |
C3 |
0603A |
1 |
|
100uF 35V 6.3*7.7mm Electrolytic capacitance |
C4 |
SMD |
1 |
|
10uF 50V 0805 |
C5 |
0805C |
1 |
|
SS310 SMB |
D1 |
SMB |
1 |
|
Integrated molded inductor 0650 22UH |
L1 |
SMD |
1 |
|
2-4P a lignment,2.56mm |
O1 |
DIP |
1 |
|
453K 1% 0603 |
R1 |
0603SL |
1 |
|
147K 1% 0603 |
R2 |
0603SL |
1 |
|
215K 1% 0603 |
R3 |
0603SL |
1 |
|
42.2K 1% 0603 |
R4 |
0603SL |
1 |
|
17.4K 1% 0603 |
R5 |
0603SL |
1 |
|
100K 5% 0603 |
R6 |
0603SL |
1 |
|
PW2185 |
U1 |
ESOP8 |
1 |
