PW2153 Buck Circuit board
- 2023-05-12 15:05:14
- lu Original
- 517
1, Circuit board PCB description:
1.1 Name : PW2153 Buck Circuit board
1.2 Applications : Voltage buck converter board
1.3 VIN input voltage : 8V-90V
1.4 VOUT output voltage : 5V, 24V, 12V( TheVIN>VOUT+3 condition must be met)
1.5 Introduction to Chip Functions :
1, Buck chip:PW2153
PW2153 input voltage is 8V~120V, you can set the constant voltage output voltage value byR1,R2, R3,R4,current up to 10A(120W output power), output can be set in the range of 5V-30V,package SOP8.
2 , Circuit diagram:
Note 1: CIN,CF2 input capacitor and COUT output capacitor must not be omitted. At the same time,CIN,CF2 should be placed next to 1 pins, as close as possible..
Note 2: The value of R5 is set according to the input voltage,calculated according to the current about 1mA, and the output false load resistance. If the current is 2mA, for example, the output is 24V, then the false load resistance is 12K (R12).
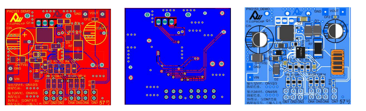
3, PCB diagram and 3Ddisplay diagram
4 , BOM Material List .
|
Comment |
Designator |
Quantity |
|
PW2153 PWCHIP |
U1 |
1 |
|
4.7UF 25V 0805 |
C1, C2 |
2 |
|
0.1UF 100V 1206 |
CF1 |
1 |
|
0.1uF 50V 0603 |
CF2 |
1 |
|
100uF 100V SMD Aluminum Capacitors 10mm*10mm |
CIN |
1 |
|
330uF 35V SMD Aluminum Capacitors 8mm*10mm |
COUT |
1 |
|
SS510 SMB |
D1, D5 |
2 |
|
SS1100 SMA |
D2 |
1 |
|
BZT52C27 SOD123 |
D3 |
1 |
|
47UH Plug-in Si-Al iron inductor |
L1 |
1 |
|
2PIN alignment |
ON1, ON2, ON3, ON4, ON5, ON6, ON7 |
7 |
|
PW60N10 |
Q1 |
1 |
|
25.5K 1% 0805 |
R1, R3 |
2 |
|
309K 1% 0805 |
R2, R4 |
2 |
|
68K 1% 1206 |
R5 |
1 |
|
80R 1% 1206 |
R6 |
1 |
|
2512 50mR 1% |
R7 |
1 |
|
18K 1% 0805 |
R9, R10 |
2 |
|
6K 5% 0805 |
R11 |
1 |
|
12K 5% 0805 |
R12 |
1 |
|
6.49K 1% 0805 |
R13, R14 |
2 |
|
2.5K 5% 0603 |
R15 |
1 |
|
0R 1% 0805 |
R16 |
1 |
