Lithium battery charge and discharge board 5V1A charge and boost discharge 5V2.4A
- 2023-05-12 15:04:19
- lu Original
- 418
1 Circuit board PCB description:
1.1 Name : Lithium battery charge and discharge board5V1A charge and boost discharge 5V2.4A
1.2 Applications : Convenient charging devices, etc.
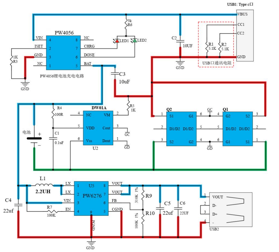
1.3 Battery pack : 3.7V lithium batterypack, multiple parallel or single series connection, full 4.2V(Light up LED1when charging, LED2 lights up when fully charged, LED1 flashes when not connected)
1.4 Input : USB type C 5V, Charge Current 1000mA
1.5 Output : 5V voltage, current upto 2400mA (3.7V lithium battery voltage)
1.6 Introduction to Chip Functions :
1, B lithium battery charging circuit:PW4056
PW4056 is a Lithium battery charge management chip, Up to 1A chargingcurrent, support 1 multi-parallel lithium battery charging.
2, C boost output chip circuit:PW6276
PW6276, input voltage 3V-4.5V,output adjustable to 5.3V, current up to 2400mA.
3, A lithium battery protection circuit:DW01A
DW01A is a lithium battery charge and discharge protection board chip, peripheral with MOS, can expand the overcurrent protection current.
2, Circuit diagram :
Note 1: In the picture above, the battery ground is separated from the GND(Ground).
3 , PCB diagram and 3D display diagram
4 , BOM Material List .
|
Comment |
Designator |
Quantity |
|
0603 0.1UF 16V |
C1 |
1 |
|
0603 4.7UF 16V |
C2, C3 |
2 |
|
0805 16V 22UF |
C4, C5, C6 |
3 |
|
Integrated molded inductor 0650 -2.2UH |
L1 |
1 |
|
0603 LED Red |
LED1 |
1 |
|
0603 LED Green |
LED2 |
1 |
|
PW8205A6S PWCHIP |
Q1, Q2 |
2 |
|
0603 5.1K 1% |
R1, R2 |
2 |
|
0603 1K 1% |
R3, R5 |
2 |
|
0603 100R 1% |
R4 |
1 |
|
0603 2K 5% |
R6 |
1 |
|
0603 100K 5% |
R7 |
1 |
|
NC |
R8 |
1 |
|
0603 100K 1% |
R9 |
1 |
|
0603 310K 1% |
R10 |
1 |
|
PW4056 PWCHIP |
U1 |
1 |
|
DW01A PWCHIP |
U2 |
1 |
|
PW6276 PWCHIP |
U5 |
1 |
|
USB TYPE C 6PIN |
USB1 |
1 |
|
USB |
USB2 |
1 |
