Lithium battery charge and discharge board 5V1A charging, integrated OVP and boost discharge 5V2.4A
- 2023-05-12 14:58:47
- lu Original
- 439
1 Circuit board PCB description:
1.1 Name : Lithium battery charge and discharge board5V1A charging, integrated OVP and boost discharge 5V2.4A
1.2 Applications : Convenient charging devices, etc.
1.3 Battery pack : 3.7V lithium batterypack, multiple parallel or single series connection, full 4.2V(Light up LED1when charging, light up LED2 when charging, LED1 flashes when not connected)
1.4 Input : USB type C 5V, Charge Current 1000mA
1.5 Output : 5V voltage, current upto 2400mA (3.7V lithium battery voltage)
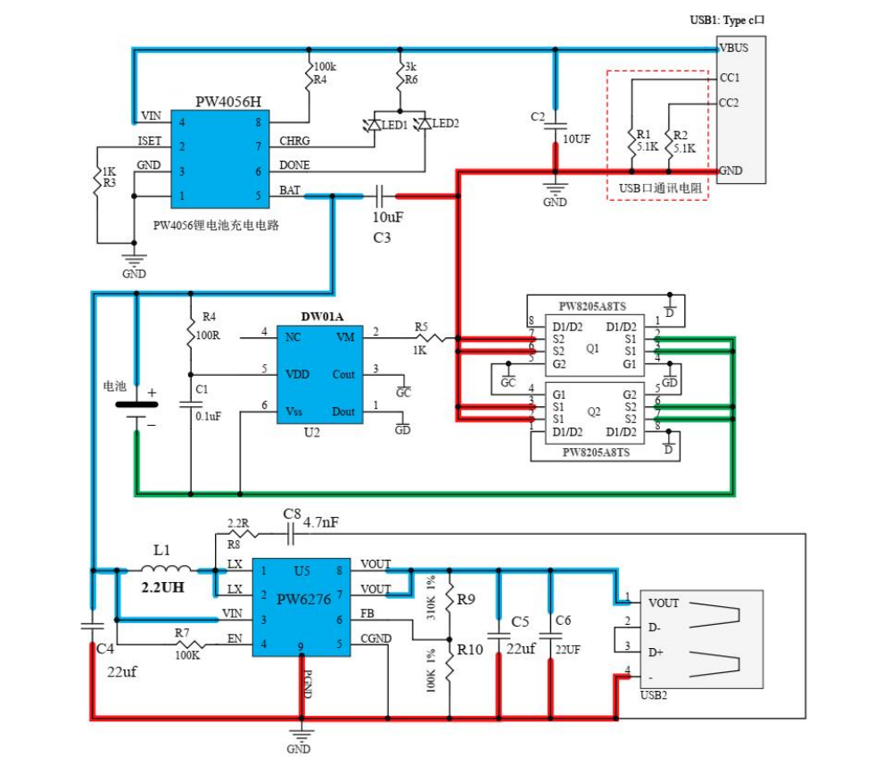
1.6 Introduction to Chip Functions :
1, B lithium battery charging circuit:PW4056H
The PW4056H is a lithium battery charging management chip integrated with 28V voltage withstand 6.5V off input OVP protection. The maximum charging current can reach 1A andsupport the charging of one lithium battery with multiple parallel.
2, C boost output chip circuit:PW6276
PW6276, input voltage 3V-4.5V,output adjustable to 5.3V, current up to 2400mA.
3, A lithium battery protection circuit:DW01A
DW01A is a l ithium battery chargingand discharging protection board chip, peripheral with MOS, can expand the overcurrent protection current.
2, Circuit diagram :
Note 1: In the picture above, the battery ground is separated from the GND(Ground).
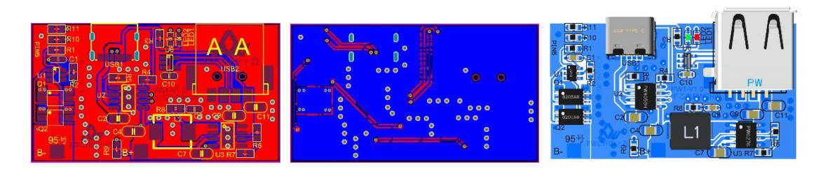
3 , PCB diagram and 3D display diagram
4 , BOM Material List .
|
Comment |
Designator |
Quantity |
|
0603 16V 0.1UF |
C1, C7 |
2 |
|
0805 50V 10UF |
C2 |
1 |
|
0805 16V 22UF |
C3, C5, C6 |
3 |
|
0805 16V 10UF |
C4 |
1 |
|
0603 16V 4.7nF |
C8 |
1 |
|
0650 Integrated molded inductor 3.3UH |
L2 |
1 |
|
0603 LED Red |
LED1 |
1 |
|
0603 LED Blue |
LED2 |
1 |
|
PW8205A8TS PWCHIP |
Q1, Q2 |
2 |
|
0603 1% 1K |
R1,R3 |
2 |
|
0603 1% 100R |
R2 |
1 |
|
0603 5% 100K |
R4, R9 |
2 |
|
0603 5% 1k |
R5 |
1 |
|
0603 1% 310K |
R6 |
1 |
|
0603 1% 100K |
R7 |
1 |
|
0603 1% 2.2R |
R8 |
1 |
|
0603 1% 5.1K |
R10, R11 |
2 |
|
DW01A PWCHIP |
U1 |
1 |
|
PW4056 PWCHIP |
U2 |
1 |
|
PW6276 PWCHIP |
U3 |
1 |
|
PL515 USB Intelligent charging protocol |
U6 |
1 |
|
USB TYPE C 6PIN |
USB1 |
1 |
|
USB A |
USB2 |
1 |
