Two series lithium battery charge and discharge board, 5V2A input and output, input protection against 36V
- 2023-05-12 14:58:09
- lu Original
- 361
1 Circuit board PCB description:
1.1 Name : Two series lithium battery charge anddischarge board, 5V2A input and output, input protection against 36V
1.2 Applications : Convenient charging devices, etc.
1.3 Battery pack: 7.4V lithium battery pack,multiple parallel or two series connection, full 8.4V
1.4 Input( USB1) : 5V2A( Whencharging, the light will be on, and when it is fully charged, the light willturn, and the light will flash without connecting the battery)
1.5 Output ( USB2): 5V2.4A
1.6 Introduction to Chip Functions :
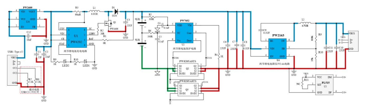
1, B lithium battery charging circuit:PW4202
PW4202 is a lithium battery charging management chip, external MOS, up to 3A chargingcurrent, support 5V input boost two series of lithium battery charging.
2, A lithium battery protection circuit :PW7052
PW7052 is a two series lithium battery overcharge, overdischarge, overcurrent detectionprotection circuit chip, parallel MOS can increase the overcurrent protection value.
3, Lithium batteryoutput circuit :PW2163
PW21623 is a DC-DCbuck constant voltage chip, input 4.5V-18V, adjustable constant voltage outputvoltage value, output up to 3A current.
4, Input overvoltageprotection threshold circuit :PW2609
PW2609 is a USBinput overvoltage protection chip, input overvoltage adjustable threshold off,36V input high withstand voltage.
Function: 1, Misplaced high voltage protection 2, USB Hot Swap Protection, 3, Abnormal high voltage protection for damaged fast charger.
2, Circuit diagram :
PCB layout is divided into two parts: signal controlcircuit + power circuit
Note 1: The blue thick line is the power trace, the layout should be wide,; SW part (Q1, D1, L1 three devices connected) is not only the power output, but also it is a noise source, the layout should be wide and the area should be small.
Note 2: The red thick line is the power ground, the main points of the drawing board: to be wide, the shorter the distance between the connecting loops at each point, the more holes are punched in the ground.
3, PCB diagram and 3Ddisplay diagram
4 , BOM Material List .
|
Comment |
Designator |
Quantity |
|
0805 16V 22UF |
C1, C2, C3, C6, C7, C10, C11 |
7 |
|
0603 0.1UF 16V |
C4, C5, C8, C9 |
4 |
|
0805 50V 10UF |
C12 |
1 |
|
0603 1UF 50V (LDO part) |
CIN, CIN2 |
2 |
|
0603 10UF 16V (LDO part) |
COUT, VO2 |
2 |
|
SS34 SMB |
D1 |
1 |
|
Integrated molded inductor 0850-6.8UH |
L1 |
1 |
|
Integrated molded inductor 0850- 3.3UH |
L2 |
1 |
|
PW6206 SOT23-3(LDO part) |
LDO1 |
1 |
|
PW6513 SOT89-3(LDO part) |
LDO2 |
1 |
|
0603 LED Red |
LED1 |
1 |
|
0603 LED Green |
LED2 |
1 |
|
PW4406 PWCHIP |
Q1 |
1 |
|
PW8205A8TS PWCHIP |
Q2, Q3 |
2 |
|
0603 0R 1% |
R1 |
1 |
|
0603 20R 1% |
R2 |
1 |
|
1210 60mR 1% |
R3 |
1 |
|
0603 1K 1% |
R4 |
1 |
|
0603 330R 1% |
R5, R6 |
2 |
|
0603 5.1K 1% |
R7, R8 |
2 |
|
0603 1K 5% |
R9, R10 |
2 |
|
NC |
R11 |
1 |
|
0603 40K 1% |
R12 |
1 |
|
0603 300K 1% |
R13 |
1 |
|
0805 10R 5%(LDO part) |
R absorption |
1 |
|
PW4202 PWCHIP |
U1 |
1 |
|
PW7052 PWCHIP |
U2 |
1 |
|
PW2163 PWCHIP |
U3 |
1 |
|
PW2609 PWCHIP |
U4 |
1 |
|
PL515 USB Intelligent charging protocol |
U5 |
1 |
|
USB TYPE C 6PIN |
USB1 |
1 |
|
USB A |
USB2 |
1 |
