Three series lithium battery charging and discharging board, 5V2A input and output
- 2023-05-12 14:57:27
- lu Original
- 384
1 Circuit board PCB description:
1.1 Name : Three series lithium battery charging anddischarging board, 5V2A input and output
1.2 Applications:Convenient charging devices, etc.
1.3 Battery pack: 11.1V lithium battery pack,multiple parallel or two series connection, full 12.6V
1.4 Input ( USB1): 5V2A( When charging, the light will be on, and when it is fully charged,the light will turn, and the light will flash without connecting the battery)
1.5 Output( USB2): 5V2.4A (Maximum 3A)
1.6 Introduction to Chip Functions:
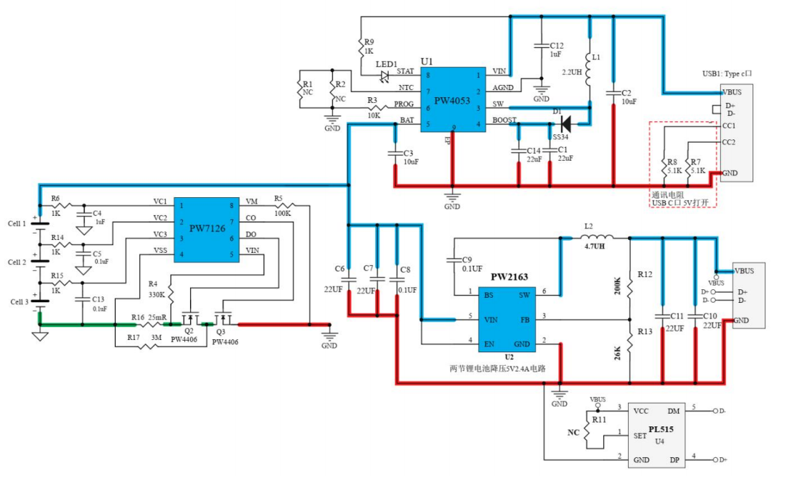
1, B lithium battery charging circuit: PW4053
PW4053 is alithium battery charging management chip, built-in MOS, up to output 12.6V 1Acharging, support 5V input boost three series lithium battery charging.
2, A lithium battery protection circuit : PW7126
PW7126 is a three series lithium battery overcharge, overdischarge, overcurrent detection protection circuit chip, parallel MOS can increase the overcurrent protectionvalue.
3, Lithium batteryoutput circuit : PW2163
PW2163 is a DC-DCbuck constant voltage chip, input 4.5V-18V, adjustable constant voltage outputvoltage value, output up to 3A or 5A current.
4, Lithium batterypower equalization circuit : PW2213
PW2213 is a lithium battery power equalization circuitchip. Multi-string lithium battery and multi-parallel circuit are available.
2, Circuit diagram :
PCB layout is divided into two parts: signal controlcircuit + power circuit
Note 1: The blue thick line is the power trace, the layout should be wide,; SW part (PW2163 6 PIN and PW4053 3 PIN) is not only the power output,but also it is a noise source, the layout should be wide and the area should be small.
Note 2: The red thick line is the power ground, the main points of the drawing board: to be wide, the shorter the distance between the connecting loops at each point, the more holes are punched in the ground.
3, PCB diagram and 3Ddisplay diagram
4 , BOM Material List .
|
Comment |
Designator |
Quantity |
|
0805 25V 22UF |
C1, C6, C7, C14 |
4 |
|
0805 25V 10UF |
C2 |
1 |
|
0805 25V 10UF |
C3 |
1 |
|
0603 1UF 25V |
C4, C12 |
2 |
|
0603 0.1UF 25V |
C5, C13 |
2 |
|
0603 0.1UF 50V |
C8, C9 |
2 |
|
0805 16V 22UF |
C10, C11 |
2 |
|
SS34 SMB |
D1 |
1 |
|
Integrated molded inductor 0850-6.8UH |
L1 |
1 |
|
Integrated molded inductor 0850- 3.3UH |
L2 |
1 |
|
0603 LED Green |
LED1 |
1 |
|
PW7126 PWCHIP Lithium battery protection board IC |
PW7126 |
1 |
|
PW4406 PWCHIP |
Q1, Q2 |
2 |
|
NC |
R1, R2(NTC), R11 |
3 |
|
0603 10K 1% |
R3 |
1 |
|
0603 330K 1% |
R4 |
1 |
|
0603 100K 1% |
R5 |
1 |
|
0603 1.2K 1% |
R6, R14, R15 |
3 |
|
0603 5.1K 1% |
R7, R8 |
2 |
|
0603 1K 5% |
R9 |
1 |
|
0603 3M 1% |
R10 |
1 |
|
0603 200K 1% |
R12 |
1 |
|
0603 26K 1% |
R13 |
1 |
|
1210 25mR 1% |
R16 |
1 |
|
PW4053 PWCHIP |
U1 |
1 |
|
PW2163B PWCHIP |
U2 |
1 |
|
PL515 USB Intelligent charging protocol |
U4 |
1 |
|
USB TYPE C6PIN |
USB1 |
1 |
|
USB A |
USB2 |
1 |
Note: The BOM for LDO and equalization circuits are not included.
