USB charger 5V-12V2A two 7.2V LiFePO battery charging scheme PW4000 chip
- 2023-05-12 14:57:16
- lu Original
- 459
1 Circuit board PCB description:
1.1 Name : USB charger 5V-12V2Atwo 7.2V LiFePO battery charging scheme PW4000 chip
1.2 Applications:Convenient charging devices, etc.
1.3Battery pack: 6.4V LiFePO battery pack, multiple parallel or two seriesconnection, full 7.2V
1.4 Input : 5V-12V( Whencharging, the light will be on, and when it is fully charged, the light willturn, and the light will flash without connecting the battery ) Change the R5resistance value to fast charging voltage 9V,15V,20V( Ifyou want to check the resistance value, please check the PW6603 specification) If R11,R12,C9,PW6603 and USB1 ports are not connected, you candirectly input DC: 5V-20V to charge the battery.
1.5 Max charging current : 2A
1.6 Introduction to Chip Functions :
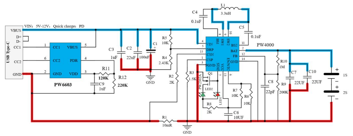
1, Lithium battery charging circuit:PW4000
PW4000 is a 1-4lithium-ion battery charging management chip, Up to 3Acharging current, support voltage rise and fall.
2, USB C port PD fast charge Protocol chip: PW6603
PW6603 is a PD fast charge protocol chip, SINK terminal,responsible for protocol communication PD charger to output its specified voltage.
2, Circuit diagram :
3
,
PCB diagram and 3D display diagram
4 , BOM Material List .
|
Comment |
Designator |
Quantity |
|
100uF 35V 6.3*7.7mm Electrolytic capacitance |
C1 |
1 |
|
0805 25V 22UF |
C2, C7, C10 |
3 |
|
0603 25V 0.1uF |
C3, C4, C5 |
3 |
|
0603 16V 10uF |
C6 |
1 |
|
0603 16V 22pF |
C8 |
1 |
|
0603 25V 1uF |
C9 |
1 |
|
Integrated molded inductor 0650-3.3UH |
L1 |
1 |
|
0603 LED Green |
LED1 |
1 |
|
0603 LED Red |
LED2 |
1 |
|
PW4000 PWCHIP Buck-Boost charging IC |
PW4000 |
1 |
|
PW6603 PWCHIP PD voltage protocol chip |
PW6603 |
1 |
|
PW2302A |
Q1 |
1 |
|
1206 1% 10mR |
R1 |
1 |
|
0603 1% 2k |
R2 |
1 |
|
0603 1% 1.5K |
R3 |
1 |
|
0603 1% 2.4k |
R4 |
1 |
|
0603 1% 10k |
R5 |
1 |
|
0603 5% 10k |
R6, R7 |
2 |
|
0603 5% 2k |
R8 |
1 |
|
0603 ‰ 200k |
R9 |
1 |
|
0603 ‰ 1M |
R10 |
1 |
|
0603 1% 120k |
R11 |
1 |
|
0603 1% 220k |
R12 |
1 |
|
USB type C 16PIN |
USB1 |
1 |
