5V-12V four series LiFePO battery charging chip, PW4000 support Buck-Boost fast charging PD input
- 2023-05-12 14:55:08
- lu Original
- 1653
1 Circuit board PCB description:
1.1 Name : 5V-12V four series LiFePO battery charging chip,PW4000 support Buck-Boost fast charging PD input
1.2 Applications : Convenient charging devices, etc.
1.3 Battery pack : 12.8V LiFePO batterypack, multiple parallel or four series connection, full 14.4V
1.4 Input voltage : 5V-12V( When charging, the light will be on, and when it is fully charged,the light will turn, and the light will flash without connecting the battery ) Change the R5 resistancevalue to fast charging voltage 9V,15V,20V( If you wantto check the resistance value, please check the PW6603 specification) If R11,R12,C9,PW6603 and USB1 ports are not connected, you can directly input DC: 5V-20V to charge the battery.
1.5 Max charging current: 2A
1.6 Introduction to Chip Functions :
1, Lithium battery charging circuit :PW4000
PW4000 is a 1-4 lithium-ion battery charging management chip, Up to 3A charging current, support voltage rise and fall.
2, USB C port PD fast charge Protocol chip : PW6603
PW6603 is a PD fast charge protocolchip, SINK terminal, responsible for protocol communication PD charger to output its specified voltage.
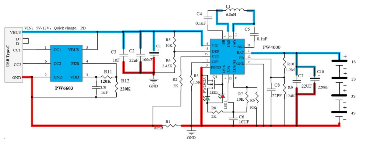
2, Circuit diagram :
3 , PCB diagram and 3D display diagram
4 , BOM Material List .
|
Comment |
Designator |
Quantity |
|
100uF 35V 6.3*7.7mm Electrolytic capacitance |
C1 |
1 |
|
0805 25V 22UF |
C2, C7, |
2 |
|
0603 25V 0.1uF |
C3, C4, C5 |
3 |
|
0603 16V 10uF |
C6 |
1 |
|
0603 16V 22pF |
C8 |
1 |
|
0603 25V 1uF |
C9 |
1 |
|
220uF 25V Electrolytic capacitance |
C10 |
1 |
|
Integrated molded inductor0650-6.8UH |
L1 |
1 |
|
0603 LED Green |
LED1 |
1 |
|
0603 LED Red |
LED2 |
1 |
|
PW4000 Buck-Boost charging IC |
PW4000 |
1 |
|
PW6603 charger PD voltage protocol chip |
PW6603 |
1 |
|
PW2302A |
Q1 |
1 |
|
1206 1% 10mR |
R1 |
1 |
|
0603 1% 2k |
R2 |
1 |
|
0603 1% 1.5K |
R3 |
1 |
|
0603 1% 2.4k |
R4 |
1 |
|
0603 1% 10k |
R5 |
1 |
|
0603 5% 10k |
R6, R7 |
2 |
|
0603 5% 2k |
R8 |
1 |
|
0603 1‰ 124k |
R9 |
1 |
|
0603 1‰ 1.2M |
R10 |
1 |
|
0603 1% 120k |
R11 |
1 |
|
0603 1% 220k |
R12 |
1 |
|
USB type C 16PIN |
USB1 |
1 |
